专利数据库
统计分析
产业报告
专利数据监控
产业人才
行业动态
产业政策法规
维权援助
个人中心
详情
文本
图像
标题
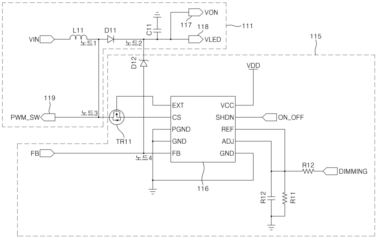
게이트 온 전압/발광 다이오드 구동전압 발생부와, 이를포함하는 직류/직류 컨버터 및 이를 갖는 액정표시
授权日
1900-01-01
公开(公告)号
KR1020080034602A
申请日
2006-10-17
公开(公告)日
2008-04-22
当前申请(专利权)人
삼성디스플레이 주식회사
发明人
김대섭 | 정석현 | 최재진
简单同族
CN101183831A | CN101183831B | KR101215513B1 | KR1020080034602A | US20080088550A1 | US8451256
简单同族成员数量
6
简单同族被引用专利总数
54
诉讼案件数
0
法律状态/事件
未缴年费
抱歉,您的浏览器不支持PDF预览,请点击链接下载PDF文件