专利数据库
统计分析
产业报告
专利数据监控
产业人才
行业动态
产业政策法规
维权援助
个人中心
详情
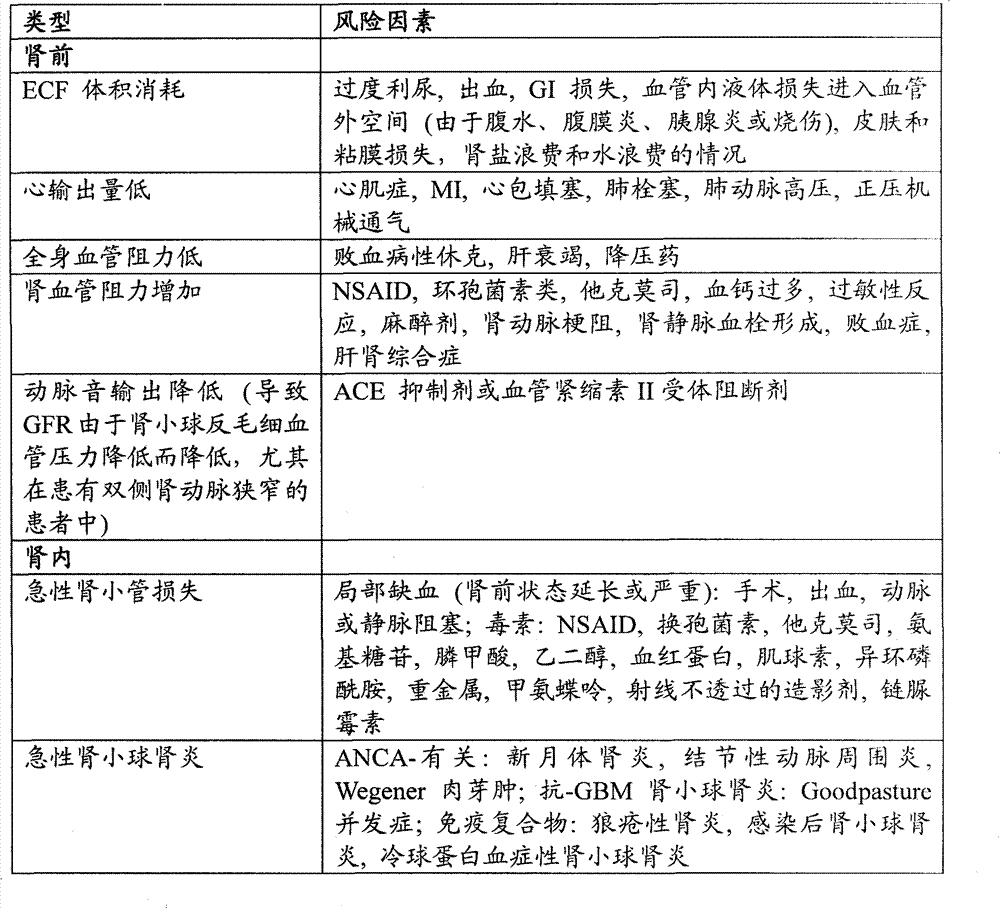
文本
图像
标题
用于诊断和预后肾损伤和肾衰竭的方法和组合物
授权日
2015-08-19
公开(公告)号
CN102187220B
申请日
2009-08-28
公开(公告)日
2015-08-19
当前申请(专利权)人
阿斯图特医药公司
发明人
J·安德贝里 | J·格雷 | P·麦克弗森 | K·中村
简单同族
AU2009285550A1 | AU2009285550B2 | BRPI0917711A2 | CA2735587A1 | CN102187220A | CN102187220B | CN105067819A | CN105067819B | EP2324355A1 | EP2324355A4 | EP2324355B1 | EP2743702A2 | EP2743702A3 | EP2743702B1 | EP3273246A1 | HK1153268A | HK1153268A1 | HK1198391A | HK1198391A1 | HK1213320A | HK1213320A1 | JP2012501456A | JP2016048242A | JP6126186B2 | KR1020110073471A | MX2011002233A | MX316167B | MX341926B | NZ591437A | NZ591437B | NZ610356A | NZ610356B | US20110195429A1 | WO2010025424A1
简单同族成员数量
34
简单同族被引用专利总数
49
诉讼案件数
0
法律状态/事件
授权
抱歉,您的浏览器不支持PDF预览,请点击链接下载PDF文件