专利数据库
统计分析
产业报告
专利数据监控
产业人才
行业动态
产业政策法规
维权援助
个人中心
详情
文本
图像
标题
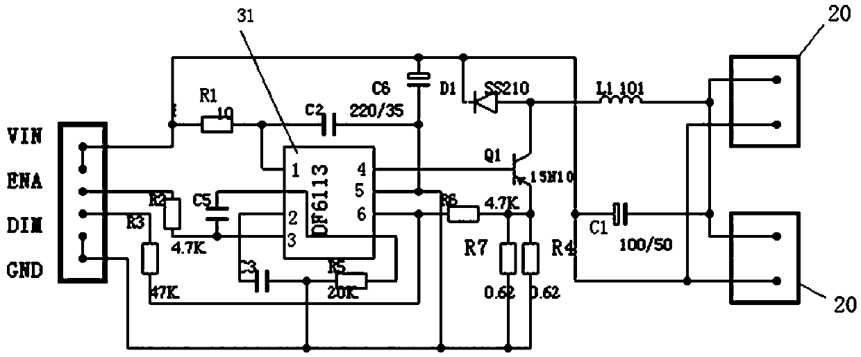
一种用于液晶显示器的背光装置
授权日
2019-08-16
公开(公告)号
CN209265994U
申请日
2019-02-18
公开(公告)日
2019-08-16
当前申请(专利权)人
上海地铁维护保障有限公司
发明人
戚永华 | 曹鸿康 | 吴亮 | 魏宗浩 | 黄晓荣 | 樊盈 | 王赐航 | 张松杰
简单同族
CN209265994U
简单同族成员数量
1
简单同族被引用专利总数
0
诉讼案件数
0
法律状态/事件
授权
抱歉,您的浏览器不支持PDF预览,请点击链接下载PDF文件