专利数据库
统计分析
产业报告
专利数据监控
产业人才
行业动态
产业政策法规
维权援助
个人中心
详情
文本
图像
标题
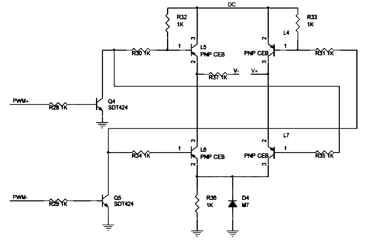
一种交流电刺激笔
授权日
2019-08-23
公开(公告)号
CN209285471U
申请日
2017-12-28
公开(公告)日
2019-08-23
当前申请(专利权)人
中山大学附属第一医院
发明人
戚剑 | 曾维 | 周翔 | 闫立伟 | 秦本刚 | 詹翼 | 姚执 | 袁汝恒 | 刘小林
简单同族
CN209285471U
简单同族成员数量
1
简单同族被引用专利总数
0
诉讼案件数
0
法律状态/事件
授权
抱歉,您的浏览器不支持PDF预览,请点击链接下载PDF文件