专利数据库
统计分析
产业报告
专利数据监控
产业人才
行业动态
产业政策法规
维权援助
个人中心
详情
文本
图像
标题
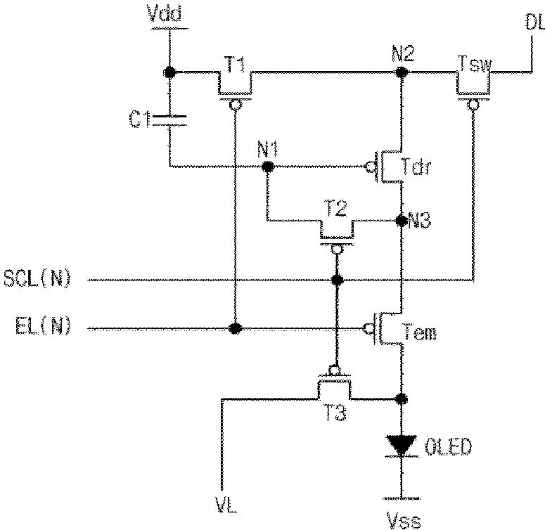
有機発光ダイオード表示装置及びその駆動方法
授权日
1900-01-01
公开(公告)号
JP2013117725A
申请日
2012-12-05
公开(公告)日
2013-06-13
当前申请(专利权)人
エルジー ディスプレイ カンパニー リミテッド
发明人
イ チャンミン | シム チェホ
简单同族
CN103137067A | CN103137067B | EP2602783A1 | EP2602783B1 | JP2013117725A | JP5611312B2 | KR101517035B1 | KR1020130062573A | US20130141316A1 | US9318054
简单同族成员数量
10
简单同族被引用专利总数
92
诉讼案件数
0
法律状态/事件
授权
抱歉,您的浏览器不支持PDF预览,请点击链接下载PDF文件