专利数据库
统计分析
产业报告
专利数据监控
产业人才
行业动态
产业政策法规
维权援助
个人中心
详情
文本
图像
标题
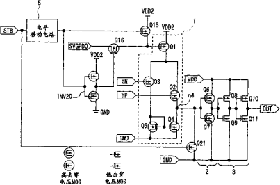
半导体集成电路、液晶驱动器件以及液晶显示系统
授权日
1900-01-01
公开(公告)号
CN1479913A
申请日
2001-10-25
公开(公告)日
2004-03-03
当前申请(专利权)人
瑞萨电子株式会社
发明人
金城新 | 大门一夫 | 小寺浩一 | 小田徹史 | 远藤祐弘
简单同族
CN100583216C | CN1479913A | JP2011002841A | JP3934551B2 | JPWO2002047063A1 | KR100828225B1 | KR1020030065532A | US20050146493A1 | US20070279357A1 | US20070279358A1 | US20070279404A1 | US7405732 | US8094104 | WO2002047063A1
简单同族成员数量
14
简单同族被引用专利总数
58
诉讼案件数
0
法律状态/事件
未缴年费 | 权利转移
抱歉,您的浏览器不支持PDF预览,请点击链接下载PDF文件