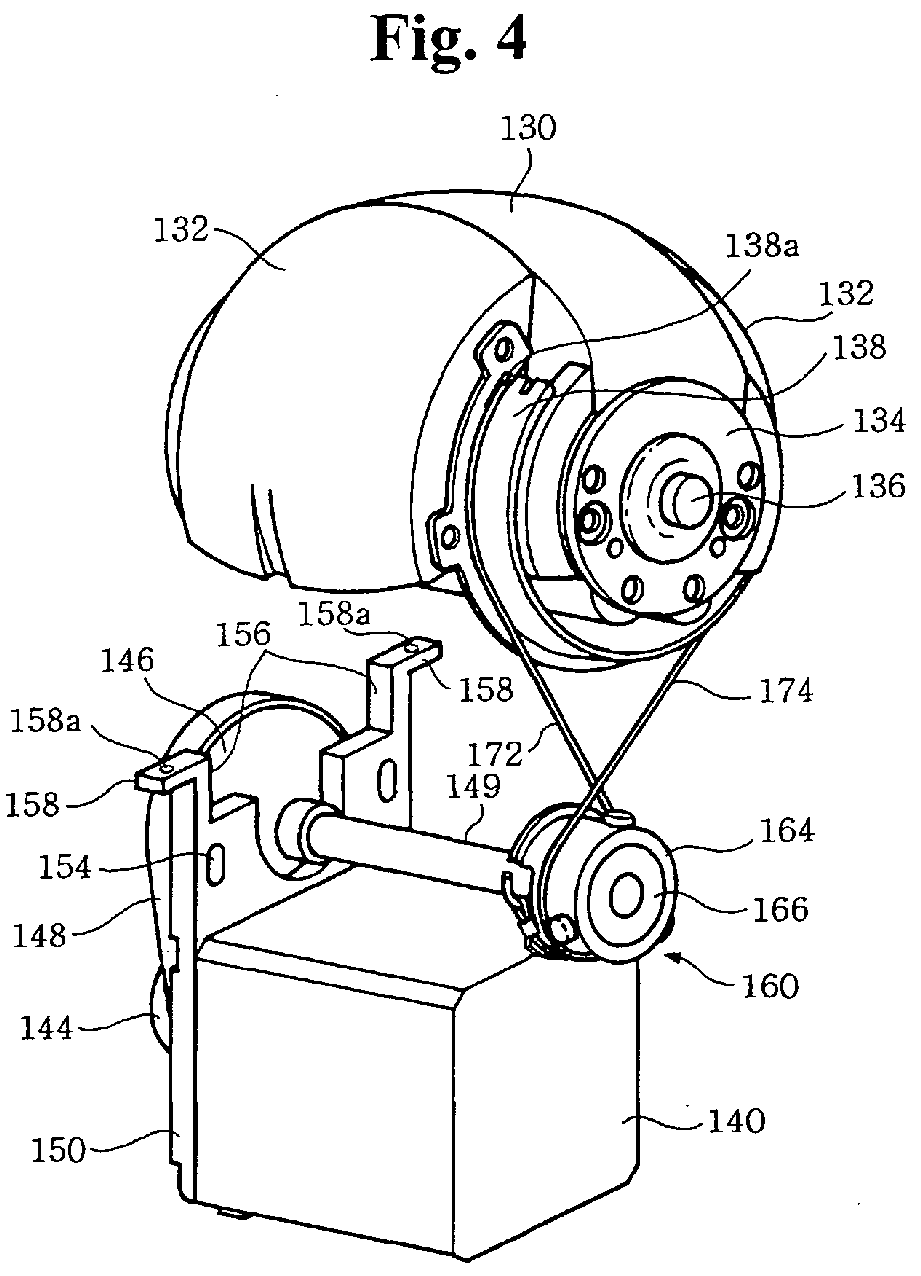
标题:
Device for pivoting an ultrasound element assembly of a probe in an ultrasonic diagnosis apparatus
授权日:
1900-01-01
公开(公告)号:
EP1676531A1
申请日:
2005-09-22
公开(公告)日:
2006-07-05
当前申请(专利权)人:
MEDISON CO., LTD.
发明人:
KIM, SEONG RAE
简单同族:
DE602005006515D1 | EP1676531A1 | EP1676531B1 | JP2006187592A | JP4676854B2 | KR100741694B1 | KR1020060076026A | US20060173330A1 | US7819809
简单同族成员数量:
9
简单同族被引用专利总数:
36
诉讼案件数:
0
法律状态/事件:
授权