首页
专利数据库
产业人才
行业动态
产业政策法规
维权援助
个人中心
登录/注册
详情
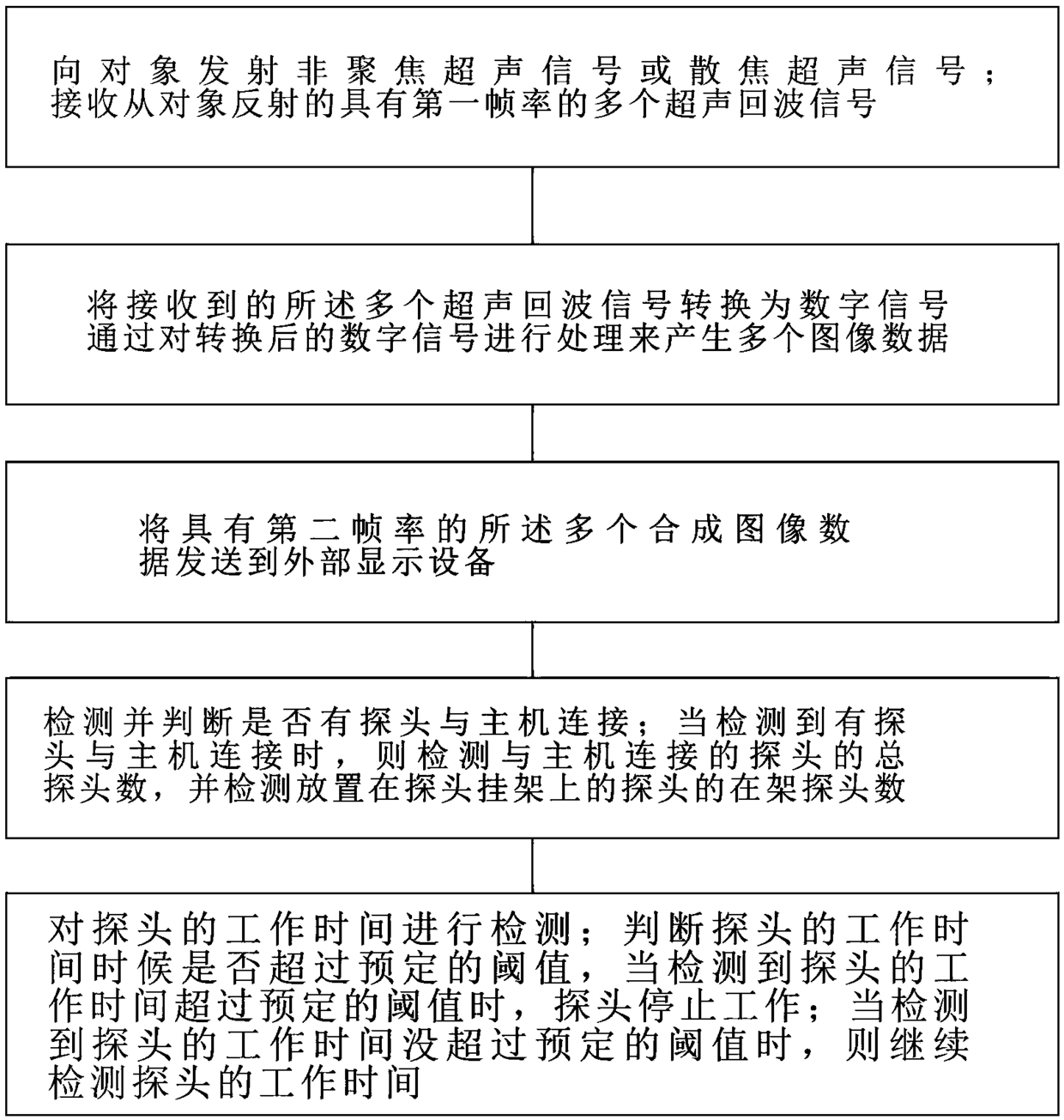
文本
图像
标题:
高效超声探头控制方法
授权日:
1900-01-01
公开(公告)号:
CN105054967A
申请日:
2015-08-26
公开(公告)日:
2015-11-18
当前申请(专利权)人:
成都秋雷科技有限责任公司
发明人:
黄雷
简单同族:
CN105054967A
简单同族成员数量:
1
简单同族被引用专利总数:
0
诉讼案件数:
0
法律状态/事件:
驳回