首页
专利数据库
产业人才
行业动态
产业政策法规
维权援助
个人中心
登录/注册
详情
文本
图像
标题:
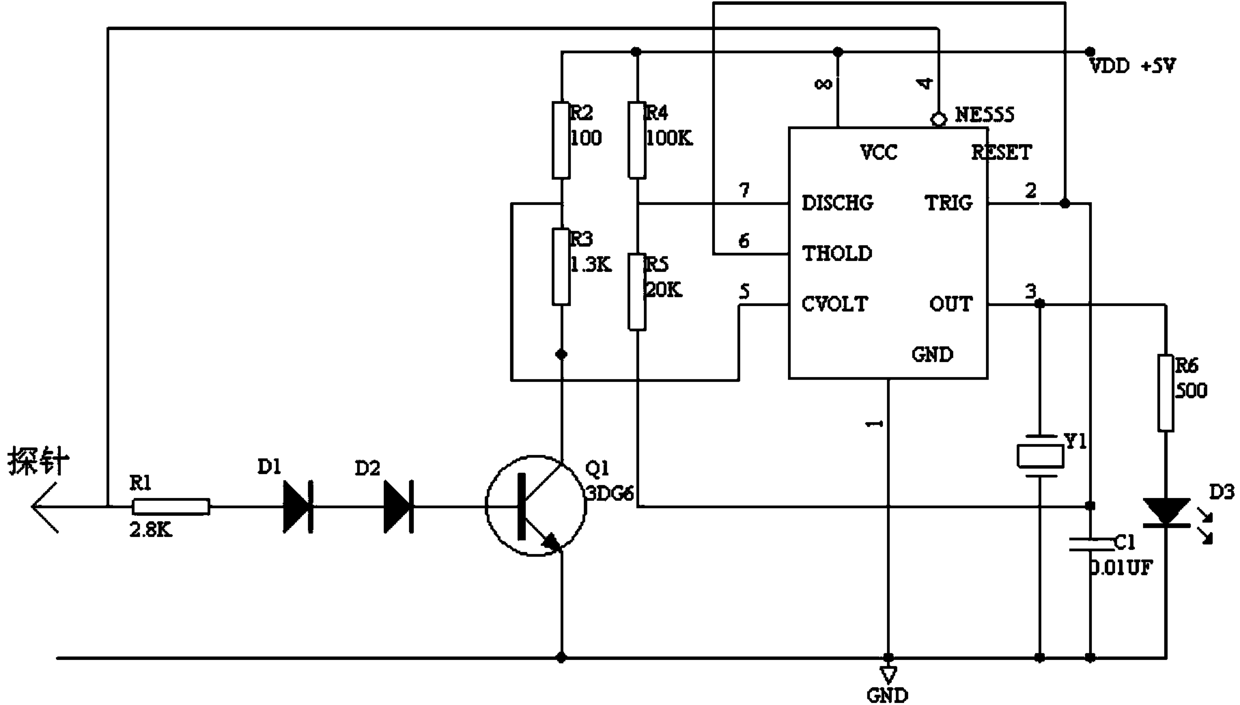
一种液晶显示器高压电路故障诊断装置
授权日:
2014-08-27
公开(公告)号:
CN203799623U
申请日:
2014-04-08
公开(公告)日:
2014-08-27
当前申请(专利权)人:
连云港职业技术学院
发明人:
孙承庭 | 陈军
简单同族:
CN203799623U
简单同族成员数量:
1
简单同族被引用专利总数:
0
诉讼案件数:
0
法律状态/事件:
未缴年费