首页
专利数据库
产业人才
行业动态
产业政策法规
维权援助
个人中心
登录/注册
详情
文本
图像
标题:
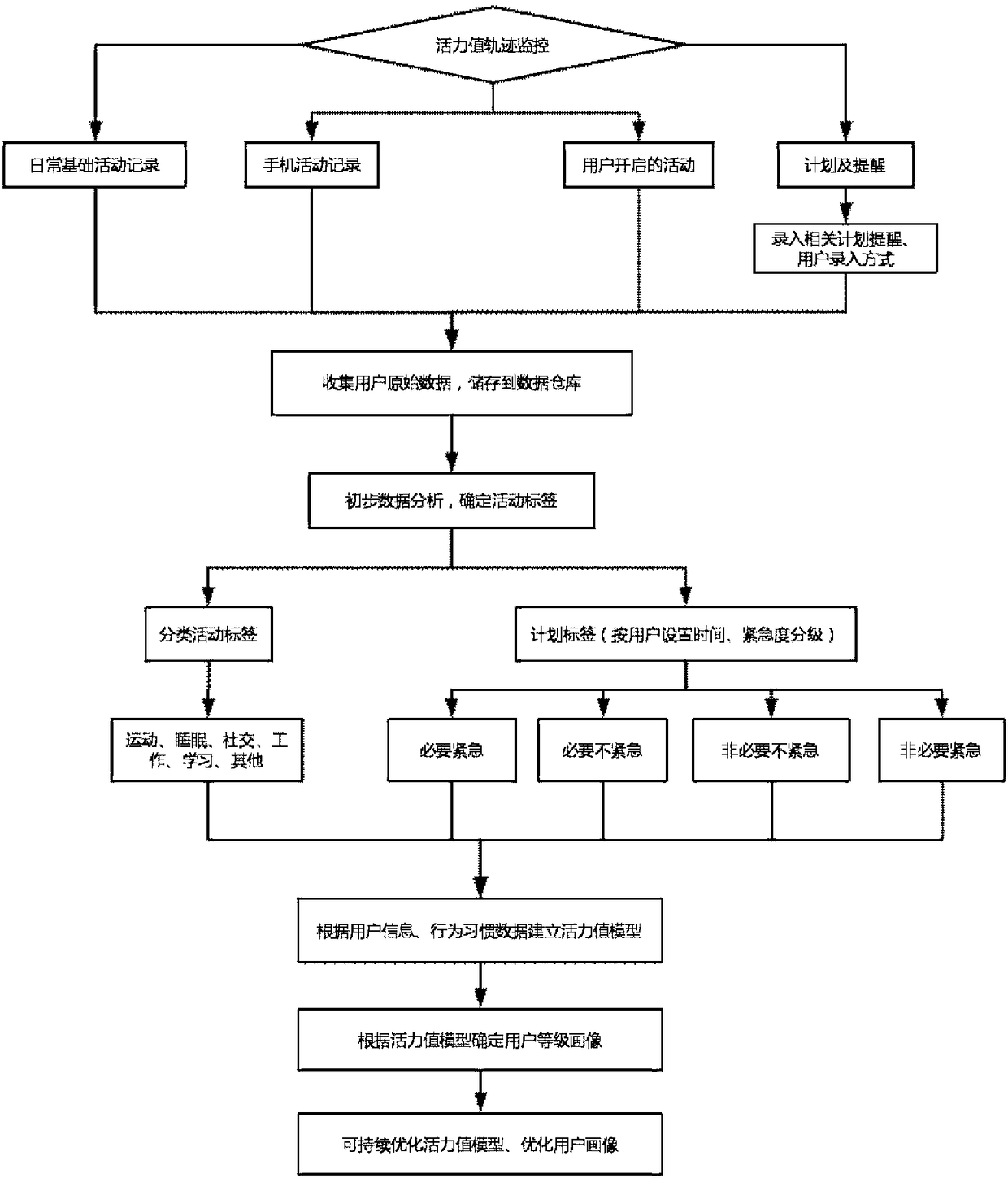
一种人体活力值监控方法及系统
授权日:
1900-01-01
公开(公告)号:
CN107610765A
申请日:
2017-08-08
公开(公告)日:
2018-01-19
当前申请(专利权)人:
深圳智能表芯科技有限公司
发明人:
苏寒 | 何庆军 | 郑九阳 | 韦强 | 邱庆华 | 陈嘉惠 | 曹筠浠 | 刘芊含
简单同族:
CN107610765A
简单同族成员数量:
1
简单同族被引用专利总数:
0
诉讼案件数:
0
法律状态/事件:
实质审查