首页
专利数据库
产业人才
行业动态
产业政策法规
维权援助
个人中心
登录/注册
详情
文本
图像
标题:
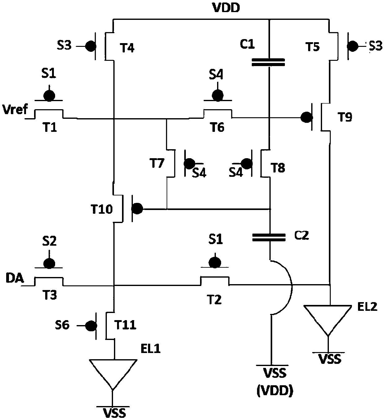
有源矩阵有机发光显示器的像素电路结构及其显示器
授权日:
1900-01-01
公开(公告)号:
CN111292681A
申请日:
2018-12-07
公开(公告)日:
2020-06-16
当前申请(专利权)人:
陕西坤同半导体科技有限公司
发明人:
孙伯彰
简单同族:
CN111292681A
简单同族成员数量:
1
简单同族被引用专利总数:
0
诉讼案件数:
0
法律状态/事件:
实质审查