首页
专利数据库
产业人才
行业动态
产业政策法规
维权援助
个人中心
登录/注册
详情
文本
图像
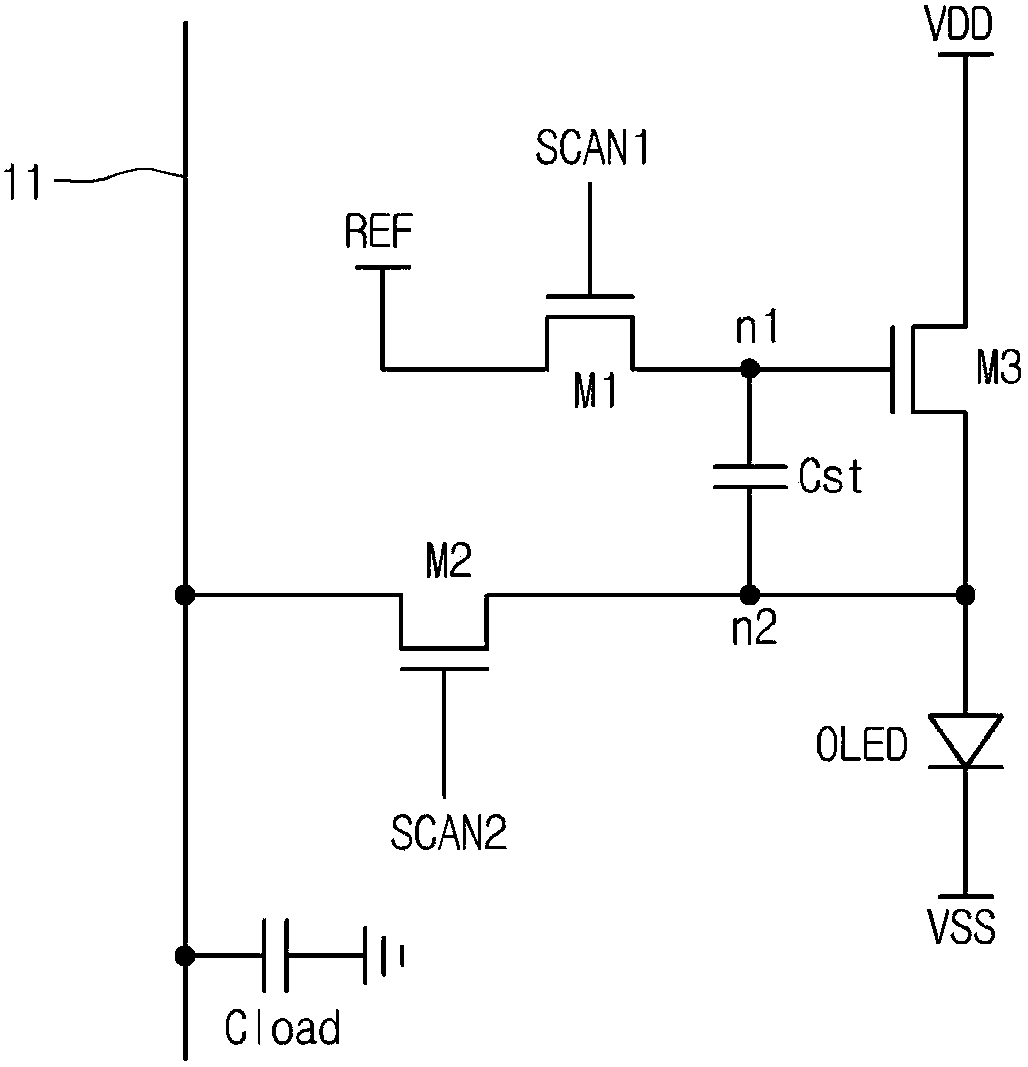
标题:
有机发光显示装置及其操作方法
授权日:
2015-11-18
公开(公告)号:
CN103165079B
申请日:
2012-12-12
公开(公告)日:
2015-11-18
当前申请(专利权)人:
乐金显示有限公司
发明人:
金承泰 | 金镇亨 | 沈钟植 | 河元奎
简单同族:
CN103165079A | CN103165079B | KR101350592B1 | KR1020130066449A | TW201329941A | TWI489432B | US20130147694A1 | US9129554
简单同族成员数量:
8
简单同族被引用专利总数:
92
诉讼案件数:
0
法律状态/事件:
授权